本年度报告是根据《中华人民共和国政府信息公开条例》的要求,严格按照有关规定,不断规范政府信息公开内容,提高政府信息公开水平,巩固政府信息公开成果,本报告中所列数据的统计期限自2018年1月1日起至2018年12月31日止。
一、信息公开情况
1、2018年度,龙口政府网站主动公开的信息共193条,其中,工作动态类116条,西瓜视频公告 19条,工程招标公告51条,实时更新领导分工、机构职能、财政预决算等群众关心的资讯。

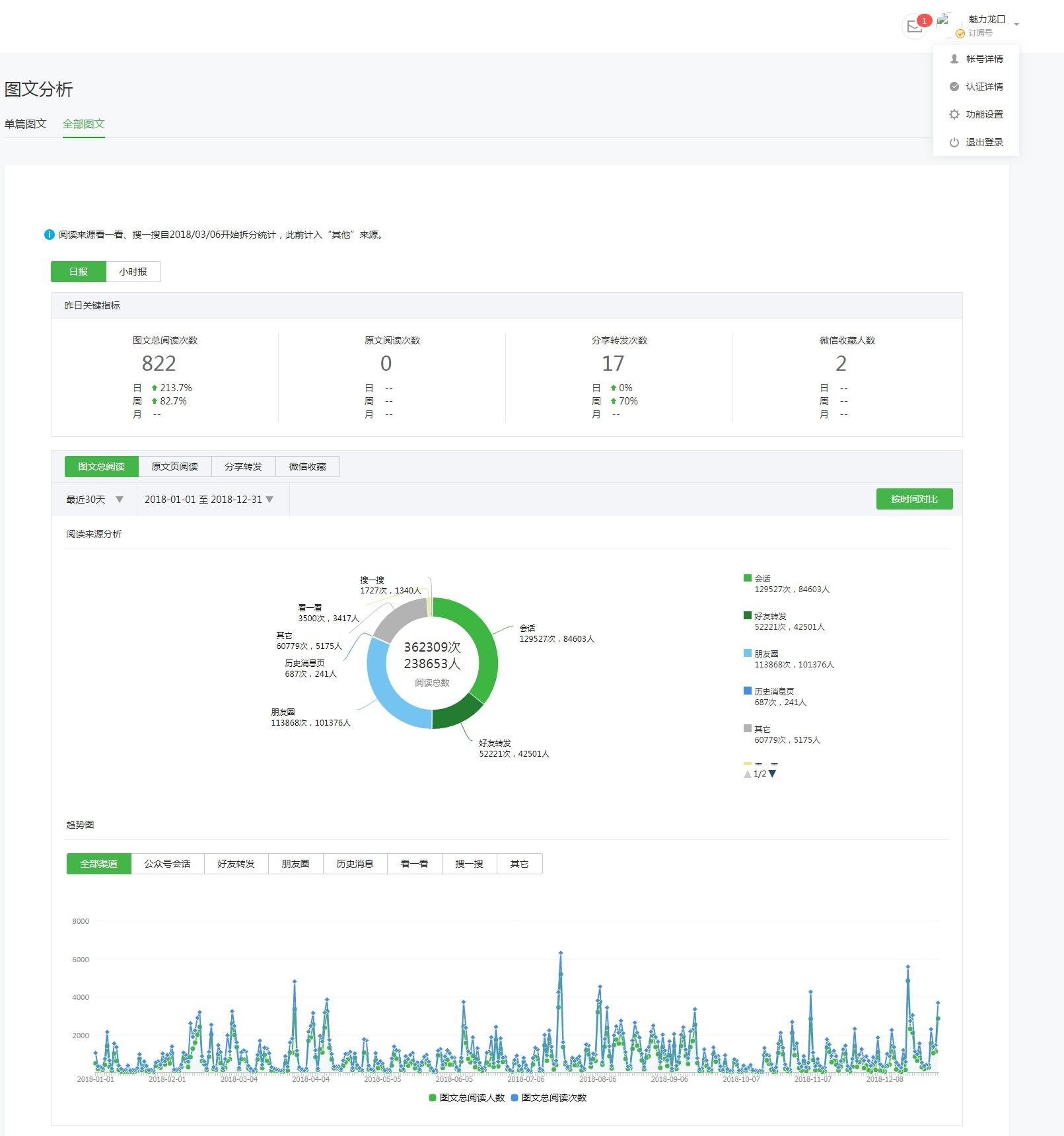
2、2018年,通过“魅力龙口”政府微信公众平台发布了536条微信链接,阅读量接约36万次,转发量达16万余次。内容涉及镇委镇政府工作情况、本镇文旅活动、便民措施、西瓜视频公告 等,还转发了江门市、西瓜视频 相关政策、信息,充分体现了政府有所作为,树立了政府部门良好形象,提高了政府公信力。

二、工作落实及推进情况
2018年,我镇认真贯彻国家和省、市关于西瓜视频公开 和政府信息公开的有关要求,重新修订《龙口镇政府信息公开组织实施办法》坚持依法行政,深化信息公开,不断增强工作透明度,保障了人民群众的知情权、参与权和监督权。
1、加强领导,统筹安排部署各项工作。我镇成立了西瓜视频公开 工作领导小组,对西瓜视频公开 工作落实了专人负责,并进一步完善了西瓜视频公开 各项制度,确保政府信息公开工作良好开展。坚持考核评估,强化监督,健全完善监督机制,使我镇政务信息公开工作进一步规范化、制度化。
2、落实责任,推动公开工作有序开展。我镇明确了站所信息公开工作职责,明确专职人员进行信息公开报送,进一步明确西瓜视频公开 责任追究办法,完善保密审查等程序,完善配套制度,确保政务信息公开工作取得实效。

三、“三大领域”政府信息公开推进情况
1、重大建设项目批准和实施领域。
我镇高度重视并做好重大建设项目批准和实施领域政府信息公开工作。2018年,我镇通过政府网站和微信公众号对凤沙工业区环评、富力尚悦居动工等重大建设项目信息进行了及时公开,做到应公开尽公开,并积极回应公众关切。


2、公共资源配置领域
2018年,我镇在“西瓜视频公告 ”栏目和“部门文件”栏目中公开了51条招标、中标、评标公告信息,包括以下内容:项目名称、建设单位名称和地址、建设规模、建设地点、发包范围、质量标准、工期、报名时间和地点、发(售)资格审查文件或承(发)包文件时间和联系办法、对承包人的资质要求、承(发)包文件或者资格审查文件收取的费用等。


3、社会公益事业领域
2018年,我镇通过政府网、微信公众号公开的社会公益事业信息23条。


四、依申请公开情况
2018年,全镇无依申请公开信息。
五、政府信息公开的收费及减免情况
2018年,全镇未发生政府信息公开收费情况。
六、申请行政复议、提起行政诉讼情况
2018年,全镇未发生因政府信息公开提出复议、诉讼和申诉的情况。
七、存在问题和改进措施
2018年,我镇西瓜视频公开 、政府信息公开工作取得了一定的成绩,但对照上级的要求和公众的期望,还存在一些问题,主要是主动公开的内容还需进一步规范,信息公开的载体和形式还需要进一步丰富。在以后工作中,我镇将继续认真落实国家和省、市政府信息公开工作要求,进一步健全信息公开机制,主动公开内容,加强信息解读,创新信息公开渠道,优化信息公开服务,强化信息公开指导,不断推进政府信息公开工作,切实提升政府信息公开的效果。
龙口镇人民政府
2019年3月14日
附件:
相关稿件:

政务微博
鹤山政府网
粤公网安备44078402440793号


