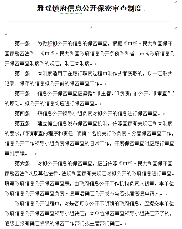
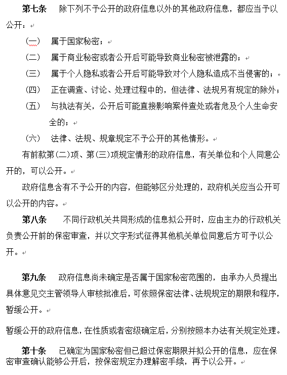
西瓜视频
雅瑶镇2015年度政府信息
公开工作情况报告
过去的一年,雅瑶镇紧紧围绕市委“六大核心任务”,主动适应新常态,结合实际,瞄准短板,精准发力,不断改善政府信息公开工作,按照《中华人民共和国政府信息公开条例》(下称《条例》)的要求严格执行政府信息公开工作。现将2015年政府信息公开工作报告如下。
一、概况
政府信息公开工作是提高政府工作的透明度,促进依法行政,充分发挥政府信息对人民群众生产、生活和经济社会活动服务作用的需要,我们在学习、贯彻《条例》中深入推进、全面展开,主要开展了以下工作。
(一)高度重视,严格审批制度
雅瑶镇委、镇政府高度重视政府信息公开工作,成立了以镇长黄明广为组长,镇委委员张立新为副组长的政府信息公开领导小组,同时成立政府信息公开监督组,落实3名办公室人员具体负责抓政务信息公开的收集、梳理及上传公子,做到信息公开有专人收集整理、严格审批管理、有专人上传信息。组织相关部门人员,认真学习政府信息公开四项制度,并结合实际,进一步完善了政府信息公开工作制度,将政府信息公开任务列入目标考核的重要内容,主管领导经常检查督导政府信息公开工作,确保工作到位,及时完成政府信息公开工作任务。



(二)采取有效措施,扩大公开范围
坚持每个季度召开一次政府信息公开会议,认真研究细化政府信息公开内容,并落实专人负责,签订目标管理责任书,确保政府信息公开工作落到实处。加大财政投入,保证政府信息公开工作经费实报实销,确保政府信息公开工作顺利进行。此外,我们落实工作制度,将政府信息公开工作纳入年终目标考核内容,严格按照“谁提供、谁审核、谁负责”的原则,保障了政府信息公开工作得到进一步落实。2015年,我们对雅瑶信息网进行改版,扩大了刊登信息公开的范围,增加经济发展、统计、卫生计生等3项,进一步增加政府工作的透明度,大大方便群众办事和对政府工作的知情权。

(三)工作开展情况
1.梳理公开目录
认真对照市政府要求,重点对政府信息公开信息进行了梳理,并按照由近及远的原则,逐步梳理,由分管领导审定,办公室按信息公开格式规范上报。将农村工作政策、各类专项资金使用、重大项目建设以及其他涉及群众切身利益的重要事项作为政府信息公开主要内容,以惠农政策为重点,将计划生育、宅基地审批、救灾救济物资发放、村公益事业作为村务公开主要内容,以公开给群众一个明白,促使各项工作顺利开展。
2.严格上传程序
严格按照政务信息公开要求,按要求严格审查上传信息,涉及机构职能、政策文件、工作动态、社会服务等。


3.严格监督检查
设置政务监督信箱,公示举报电话。充分发挥各方面力量的监督作用。建立了监督小组,政府信息公开的内容在公开前先交监督小组审查,由监督小组及时提出工作意见。公开后对群众提出的疑问、意见和建议,监督小组认真听取和收集,及时反馈给有关单位和部门,并督促办理政府和有关部门未办理的情况,及时向监督小组汇报,自觉接受群众监督。
二、主动公开政府信息情况
(一)公开内容
全年主动公开政务信息237条,政府网站公开信息722条。2015年01月相继开通“中国侨都-鹤山雅瑶“政务微博和“人文雅瑶”微信公众平台后,受广大群众欢迎。其中我镇在微博平台上公开信息106条,微信平台公开信息89条。公开的内容主要有以下几个方面:
1.与公众密切相关的重大事项。重点公开了便民、优抚、教育、劳动、就业、保障等方面公文,医疗、食品安全监督检查等方面的信息,行政机关、公共企事业单位办事服务流程等信息。
2.政务活动情况。重点公开了雅瑶镇日常政务活动情况。
3.政府机构和人事管理情况。重点公开了政府机关的管理职能及其调整、变动情况和人事任免等信息。
4.政府网站栏目设置情况: 走进雅瑶。雅瑶新闻。西瓜视频公开
。经济发展。统计栏目。 卫生计生。公众互动。
(二)公开形式
雅瑶信息网是雅瑶镇信息公开的第一平台,通过网站各项栏目,均可以查阅全镇主动公开的政府信息,在线申请政府信息公开。同时,还可以浏览政府公示公告等。在形式上不拘一格,不仅限在政府信息公开栏、文件、工作简报、公告公示、新闻媒体、便民资料上进行公开,还及时主动召开民主议事坐谈会、民主政风行风评议会,并不断加强维护并及时更新公开信息。
“人文雅瑶”微信公众平台,除转发西瓜视频 相关政策、资讯外,结合我镇实际,发布具有雅瑶特色活动情况、招工信息、便民措施等,树立政府形象,进一步加强信息公开力度。

“中国侨都-鹤山雅瑶”为政务微博发布平台,2014年创立至今,共关注微博数56个,粉丝数150个。在镇政府信息公开、亲民互动、网络问政起到关键作用,为实现“听民声、聚民智、解民忧”奠定基础。
三、 依申请公开政府信息情况
雅瑶镇未收到政府信息公开申请。
四、政府信息公开相关收费情况
雅瑶镇无政府信息公开收费情况。
五、申请行政复议和提起行政诉讼情况
雅瑶镇无因政府信息公开申请行政复议、提起行政诉讼的情况。
六、主要问题和改进措施
虽然我镇在政府信息公开工作等诸多方面有了较大的进步,但与公众的需求还存在差距,公开内容的多样性、全面性以及公开形式的便民性等都还需要在今后工作中改进。2016年我镇将在西瓜视频公开
工作中采取有力措施,切实加以改进,努力创造公开公正、廉洁高效的政务服务环境。
(一) 进一步拓宽公开渠道
进一步梳理、整合政府公开信息,规范公开我街道办事服务信息;在其它公共场所采用板报、西瓜视频公开
栏、便民手册等多种方式,为公民、法人或者其它组织获取政府信息提供便利。
(二) 进一步规范工作流程
升级完善统政府信息公开体系;增补和完善政府信息公开涉及的标准文书样本;规范公开行为,逐级细化政府信息公开审核、发布、监督评议、问责等工作流程。
(三) 进一步建立健全配套制度
继续进一步完善依法申请公开分发、处理、反馈工作机制,依法稳妥做好依法申请公开工作;建立健全政府信息发布机制,及时澄清虚假或不完整信息;从群众最关心的问题和最关注的环节抓起,更加公开办事程序,切实做到以人为本,服务于群众,以带动沙坪街道政府信息公开的深入开展。
(四) 加大监督检查力度
进一步完善监督评议机制,对贯彻落实《公开条例》的情况进行监督检查,对政府信息公开内容、便民程度以及公开的效果、群众的满意度、群众意见建议和投诉处理的落实情况等进行综合评议、考核,推动政府信息公开工作深入开展;进一步建立健全政府信息公开监督措施,对不公开,假公开者,对因不公开导致上访或产生其他不稳定因素的,对因不公开而损害群众合法权益的违规违纪行为,不仅取消年终评先评优资格,而且要严格追究相关责任人。
附件:
相关稿件:

政务微博
鹤山政府网
粤公网安备44078402440793号


