政府工作报告
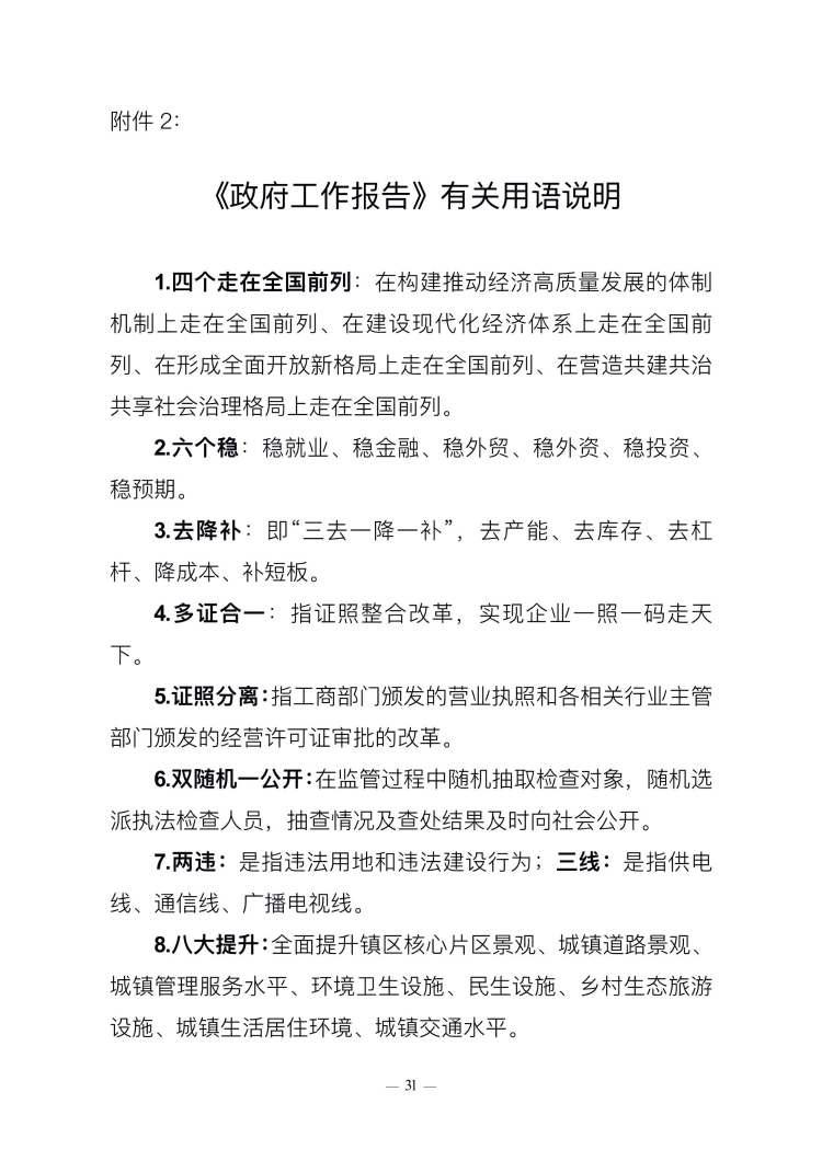
——2019年1月22日在市十五届人大四次会议上
西瓜视频 市长 林贤进
各位代表:
我代表市人民政府向大会作工作报告,请予审议,并请各位政协委员和列席人员提出意见。
2018年工作回顾
过去一年是全面贯彻落实党的十九大精神的开局之年。市政府坚持以习近平新时代中国特色社会主义思想为指导,全面贯彻党的十九大和十九届二中、三中全会精神,深入贯彻习近平总书记重要讲话精神,在江门市委、市政府和市委的领导下,在市人大及其常委会和市政协的监督支持下,围绕落实总书记视察广东重要讲话精神和“四个走在全国前列”[1]的要求,扎实推进稳增长、促改革、调结构、惠民生、防风险、保稳定各项工作,积极融入粤港澳大湾区建设,加快推进“一城三中心”提质增效,各项事业稳步前进。全年地区生产总值增长8.5%。位列全国投资潜力百强县市第30位,比去年大幅上升16位,基本完成了市十五届人大三次会议确定的各项目标任务。
一、经济持续稳中向好
三大平台建设提速。鹤山工业城升格为省产业转移园,列入国家开发区目录,各项重点指标居全省同类园区前列。投入5.7亿元完成8项园区配套建设,人民医院共和分院、碧桂园酒店、供水加压站投入使用。盘活及收储土地833亩。新引进富华装载机等5个超10亿元项目,连续两年招商引资超百亿元。项目建设进入快车道,在建面积超125万平方米,同比增长75.6%;新动工亿元项目16个,得润一期等10个项目建成投产。珠西物流中心基本完成园区总体规划编制,产业新城立项,鹤山—盐田港海铁联运试运行。江门北站300万吨货场完成扩建。普洛斯二期动工,维龙项目完成规划报建。珠三角乡村生态旅游中心建设取得新突破。华侨城古劳水乡项目签约并完成首期征地,水城项目动工;大雁山风景区成功创建国家AAAA级旅游景区,霄南古村落入选第五批中国传统村落,龙口镇被评为江门市乡村旅游示范镇,建成江门市乡村旅游示范村2条。成功打造春节“龙狮汇”“三夹腾龙”龙舟赛两大城市文化品牌。全年接待游客673.23万人次,旅游收入58亿元,分别增长12.7%和18.2%。
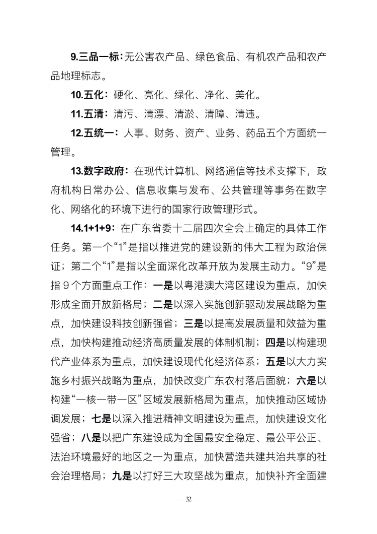
发展活力持续增强。针对经济运行稳中有变、下行压力增大的形势,落实“六个稳”[2]要求,积极开展“暖企业、促投资”行动,落实市领导挂钩联系重点项目和重点企业制度,举办3场民营企业座谈会,制定我市“民营经济十条”,落实“实体经济新十条”、推进“小升规”“个转企”、加强国土资源管理、促进投融资改革等政策措施,为企业争取各类扶持资金超1.2亿元,有力推动经济稳中向好。举办重大项目签约会和深圳引资引智推介会,全年新签约招商项目93个,总投资320亿元,其中超10亿元项目11个,亿元以上项目54个,项目数量和投资额均创近年来新高。合同利用外资实现翻倍增长,实际利用外资超1亿美元。承接珠三角核心区转移项目数排江门各市(区)前列。金融服务实体经济能力进一步增强,鹤山农商银行挂牌开业,全市金融机构各项贷款余额338.1亿元,比年初增长14.99%。“基金+N”投融资模式有新突破,依托市产业基金平台成功引入新西兰OHMIO新能源无人驾驶汽车、铂年节能环保等高新技术项目。产业结构持续优化,全年装备制造业投资大幅增长71.2%,工业技改投资增幅排江门前列,新增机器人应用172台。址山镇成为国家外贸转型升级基地(水暖卫浴),桃源伞篷产业小镇纳入第二批省级特色小镇培育库。
二、改革创新步伐加快
供给侧结构性改革深入推进。“去降补”[3]工作扎实有效,政府债务等重点领域风险防控化解成效明显,全市商品房库存、金融机构杠杆率处于合理水平。成立政府投资基金管理委员会和城镇化、产业投资两支基金投资决策委员会。PPP模式应用继续走在江门前列,新增3个PPP项目入库并签约落地,新一轮农村生活污水处理设施整市捆绑PPP项目入选财政部第四批PPP示范项目。全年整治“散乱污”企业372家,盘活闲置低效地1436亩,夺得省竞争性用地指标1327亩。进一步降低企业经营成本,共为企业减负超1.9亿元。58个江门市重点项目完成投资85.3亿元,为年度投资计划的130.9%。
“放管服”改革持续深化。深化清单制、承诺制、委托制改革,全市认领权责清单事项6204项,启用重点项目管理服务平台,工业项目从落地到施工时间缩短60%,审批时间缩短一半。第四次全国经济普查完成数据审验并转入入户登记阶段。商事改革持续深化,全年核发“多证合一”[4]营业执照8400多户,134项“证照分离”[5]分类改革审批事项落地见效;推行企业“一窗通办+一网通办”,政务服务事项“网上办”比例达79.2%,开办企业全流程时间压缩至5个工作日内。完成“个转企”354户,新发展市场主体8500多户。全面实施企业“双随机、一公开”[6]监管,全年完成抽查作业3369个,其中联合抽查149个。
创新驱动提速发展。认定国家高新技术企业59家,科技型小微企业63家。新建省工程技术研究中心16家,全市规上工业企业研发机构覆盖率达55%。亚洲厨卫城、同方照明被认定为江门市第二批“小微双创”示范基地。雅图高新汽车漆项目被评为省智能制造试点示范项目。与同方股份、清华大学深圳研究生院、清华伯克利深圳学院签订政产学研合作协议共建同方(广东)科技园,与北京大学共建“北京大学科技开发部(鹤山)产学研合作办公室”,促成一批政产学研合作项目落地。出台4项人才新政配套政策,工程院院士引进实现零的突破;新增省博士工作站2个,新认定江门市高层次人才259人。
三、城乡发展统筹推进
交通网络逐步完善。全年完成交通基建投资12.2亿元。南环快速干线主道实现12座桥梁全幅贯通,滨江路完成年度计划,省道270线鹤城小官田至共和宝丰新城段改扩建工程动工,十一号街、十二号街和人民路、鹤山大道沿线交叉口、小范街(经华路—鹤山大道)等改造工程进展顺利。积极配合佛开南扩建、南沙港铁路等省市重点工程施工。新建农村公路10公里。
城市建设焕发新颜。启动全国文明城市创建工作,完成13个文明实践所(站)建设。投入50.2亿元实施96项城市品质提升工程。开展《西瓜视频 城市总体规划及北部板块总体统筹规划(2017—2035年)》等一批规划编制。城区“三大片区”建设实现新突破,市文化中心建成使用,多个功能场馆对外开放,成功承(举)办2018年江门慈善晚会、西瓜视频 首届书香文化节等活动;谷埠新区首期更新改造项目加快推进;美雅产业新城项目获省批复并完成土地并证入库,全市新增“三旧”改造项目立项13个。环境整治成效显著,沙坪河整治一期工程竣工,沙坪河整治二期、西江大堤加固与环境整治工程动工;升级改造一批老旧小区,城乡“两违”“三线”[7]等专项整治有序推进,江沙公路综合整治初见成效。完成全市三防系统标准化建设。启动小城镇提质增效“八大提升”[8]工程,投入38.9亿元推进139项提升工程建设,完成其中的69项。
乡村振兴战略深入实施。成功举办首届鹤山红茶文化节。新增特色种养示范场3个、市级以上新型农业经营主体10家、“三品一标”[9]认证产品7个,创建农产品质量安全县示范点20个。顺利通过上级粮食安全责任考核。全域推进116个行政村(社区)人居环境整治,基本完成“三清三拆三整治”任务,全市共清理村巷道垃圾杂物1.46万处,拆除危旧房14.8万平方米。完成新农村“五化”[10]工程189个,新改建公厕622个、村居公园12个。建成高标准基本农田1.41万亩,垦造水田630亩。完成农村土地确权颁证、国家级扶持村级集体经济发展试点和农村地籍调查工作。
环境治理力度空前。全面落实中央环保督察“回头看”和省第五环保督察组交办案件的整改工作,全年立案查处环境违法企业284家,限期整改686家。坚决打好污染防治攻坚战,扎实开展“铁腕治污百日行动”“清废除患2018”等专项整治行动。城区高污染企业淘汰搬迁工作有序推进,整治130台生物质燃料锅炉,全市131个房建项目全部落实施工扬尘防治措施,空气质量稳步提升。河长制工作获省市充分肯定,在全省会议上作经验介绍。河道“五清”[11]行动初见成效,劣V类河道占比大幅减少,潭江流域重点企业污染物排放总量减排三分之一以上,全市生猪存栏量压减至13万头以下,关停生猪养殖场348家,粪污综合利用率达90%;新建宅梧、双合污水处理厂,完成中小河流治理重点县建设和杰洲、址山污水处理厂提标改造工程,建成农村污水处理设施184个。深入开展固体废物处理专项整改,马山生活垃圾填埋场减量化PPP项目扎实推进。启动第三次全国国土调查。划定全市生态保护红线,编制生态文明建设示范县创建规划。“创森”成果持续巩固,全年完成森林碳汇造林2910亩,新建生态景观林带22.3公里,生态公益林扩面2.3万亩,建成乡村绿化美化示范村14条。古劳水乡获批成为省级湿地公园,宅梧镇被认定为“广东省森林小镇”。
四、社会民生不断进步
社会保障逐步完善。全市财政民生投入25.1亿元,占一般公共预算支出的68.9%,十项民生实事全部完成。全年城镇新增就业6368人,失业再就业4242人。残疾人就业基地建成投入使用,集中就业500人。城乡8项底线民生实现提标。建成启用市救助管理站、救灾物资储备中心,养老保险和基本医保覆盖率均达98%以上。城乡低保对象和建档立卡贫困户政策内基本医疗救助达80%以上,为全市6.9万名60周岁以上户籍老人购买“银龄安康”保险。完成棚户区改造26套,新建公租房115套。771户建档立卡贫困户全部实现精准脱贫,助力广西崇左市龙州县退出国定贫困县序列。
社会事业全面进步。昆仑学校建成投入使用,沙坪一小峻廷湾校区通过验收,城区小学实现托管服务全覆盖,9个镇落实一镇一公办幼儿园建设。高考成绩再创新高,高分优先投档入围率排江门首位。启动鹤山一中教育集团试点,成功创建“全国中小学校责任督学挂牌督导创新市”和“广东省社区教育实验区”,省标准化学校覆盖率达100%。医疗卫生水平不断提升,市人民医院新院区门诊楼、感染楼主体工程封顶,市第三人民医院完成立项,共和、址山两家医联体实现“五统一”[12]。新设置医疗机构18家,改建村卫生站21间。址山国家卫生镇创建通过省暗访检查,龙口、雅瑶成为省卫生镇,新建省卫生村148条、江门卫生村43条。省食品安全示范县创建扎实推进,鹤山广场入选省级食品安全示范街,新增“明厨亮灶”餐饮单位400家。文体事业繁荣发展,村(居)综合性文化服务中心实现全覆盖,建成3家24小时自助图书馆;宅梧广东人民抗日解放军司令部旧址、址山广东人民抗日游击队中区纵队粤中司令部和政治部旧址被认定为首批省红色革命遗址重点建设示范点;入选省首批县级融媒体中心建设县(市),鹤山题材7次登上《人民日报》等国家级媒体,《记住乡愁•古劳水乡》《中国影像方志•鹤山篇》全国热播。成功推出全国首部武侠题材原创广播剧《大侠梁赞》,一批文艺精品在省第九届群众戏剧曲艺花会中获奖。成功举办第六届中国侨都健走马拉松鹤山赛、千村(居)篮球赛、首届农民运动会、鹤山2018职业男子篮球挑战赛、世界鹤山乡亲联谊会第七次会员大会和“香港鹤山同乡会成立100周年”会庆等活动。
社会治理创新发展。纵深推进扫黑除恶专项斗争,打掉一批涉黑涉恶组织团伙,有效遏制黑恶势力违法犯罪活动。粤警行动计划、“飓风2018”、智慧新警务等重点工作纵深推进,全市刑事治安警情、刑事立案数明显下降。在江门率先完成综治视联网工程建设,“党建+N•全科网格”新模式初见成效,全科网格化服务管理中心实现实体化运作。完善社会治理创新“鹤城模式”,落实专职人民调解员26名,化解矛盾纠纷798件。成功抵御超强台风“山竹”。全年没有发生较大以上安全事故。创新信访事项“马上办”,推动社会矛盾依法及时就地化解。平安宗教活动场所建设顺利通过江门首次考评。
此外,与黑龙江省七台河市新兴区的对口合作深入推进。圆满完成民兵规范整组和年度征兵任务。完成工青妇等群团改革和双合镇“侨之家”建设。审计、史志、档案、气象、民宗、人防、打私、工商联、红十字会、关心下一代等工作都有新进步。
五、政府建设持续加强
扎实抓好市政府党组建设,制定实施《中共西瓜视频 党组关于中央第十二巡视组反馈意见的整改落实方案》。落实中央八项规定精神,三公经费支出连续八年零增长。统筹推进政府系统机构改革。国家税务总局西瓜视频 税务局挂牌成立。市公安局综合服务大厅获“全国三八红旗集体”称号。加强政府系统党风廉政建设,持之以恒正风肃纪,坚决查处一批违纪违法案件,推动反腐败斗争取得压倒性胜利。进一步修订完善统一规范的招投标、政府采购、国有企业物业租赁管理等制度,启用网上中介超市平台和电子交易平台。“数字政府”[13]综合改革成为江门试点,市镇村三级一体化政务服务上线运行,861项办理事项实现“最多跑一次”。加快创建“全国百佳不动产登记便民利民示范窗口”,全面开展“不动产登记+互联网+金融服务”模式,实现不动产抵押、预告登记“不见面”。深化减证便民,取消各类证明事项53项,全年群众投诉有效办理率达95%以上。
自觉接受人大和政协的监督,办理两级人大代表议案建议82件、政协提案117件,满意率均达100%。市政府常务会议平均每月学法一次,全市各镇(街)和100%的民主法治村(社区)达到省级法治创建标准。顺利通过省市“七五”普法中期验收,全年办理法律援助案件398宗,提供法律服务2254次。
各位代表,过去一年全市经济社会发展取得的成绩,是我们坚持以习近平新时代中国特色社会主义思想为指导,紧紧依靠市委坚强领导,在市人大、市政协的大力支持和港澳台同胞、海外侨胞的关心帮助下,全市人民、海内外投资者建设者以及驻鹤山军警部队共同努力的结果!在此,向所有关心、支持和参与鹤山发展的各界人士,表示崇高的敬意和衷心的感谢!
在肯定成绩的同时,我们也清醒看到,当前我市发展仍有不少短板,新形势下发展不平衡不协调不充分的问题还比较突出,表现在:一是经济发展质量不高,三大主体功能区发展差距拉大,与大湾区尤其是珠三角核心区联系不够紧密。二是产业结构有待优化,“一产不优、二产不强、三产不大”问题还比较突出,传统低端产业比重偏大,新兴产业发展有待加快。三是民生领域短板突出,公共服务欠账较多。四是环保形势严峻,水环境整治任重道远,空气质量在江门排名靠后且改善难度较大。五是一些部门和干部干事创业的精气神不足,庸懒怠现象依然存在。对此,我们必须高度重视,采取有效措施予以解决。
2019年工作安排
2019年是新中国成立70周年,是决胜全面建成小康社会第一个百年奋斗目标的关键之年。今年市政府工作的总体要求是:高举习近平新时代中国特色社会主义思想伟大旗帜,全面贯彻党的十九大和十九届二中、三中全会以及中央经济工作会议精神,深入贯彻落实习近平总书记对广东重要讲话和对广东工作一系列重要指示精神,认真贯彻落实省委十二届六次全会、江门市委十三届九次全会和市委十二届七次全会工作部署,坚持稳中求进工作总基调,以供给侧结构性改革为主线,积极融入粤港澳大湾区建设,深化改革开放,推动高质量发展,提高区域平衡性协调性,加强党的领导和党的建设,按照“六个稳”要求,深入落实“1+1+9”[14]工作部署,继续打好三大攻坚战,保持经济持续健康发展和社会大局稳定,为全面建成小康社会收官打下决定性基础,以优异的成绩庆祝中华人民共和国成立70周年。
今年全市经济社会发展主要预期目标是:地区生产总值增长7.2%—7.6%,地方一般公共预算收入增长6.5%,固定资产投资增长10%,规模以上工业增加值增长8%,社会消费品零售总额增长8.5%,外贸进出口总额增长3%,城乡居民人均可支配收入与经济发展基本同步。为此,我们要着力抓好以下工作:
一、坚定不移深化改革开放
全面对接大湾区发展。对接融合大湾区交通。紧抓港珠澳大桥通车、深中通道和珠三角新干线机场建设等重大节点,深入实施交通大会战,加快构建外联内通的现代交通体系。高标准运营江门北站综合货运枢纽,加快南沙港铁路建设,配合做好江肇高铁、广佛江珠城际等前期工作,加快打造融入大湾区轨道交通网。确保南环快速干线主辅道年内建成通车,加快推进滨江路、省道270线鹤城小官田至共和宝丰新城段改扩建、人民路改造、前进南路(鹤山大道—过境路)等工程建设,打造环城交通大动脉。配合新台高速北延线、银洲湖高速及国道325线鹤山址山至开平塘口段改建等工程开展前期工作,力促佛开南扩建建成通车,谋划推进珠三角新干线机场连接线建设。深化与大湾区城市群的合作。建立多层次合作交流机制,主动服务港澳和广佛深发展,全方位深化与大湾区核心城市在装备制造、科技、金融、旅游、高端服务业等领域的合作,完善“一城三中心”产业平台建设和港澳居民在鹤山居住、创业、商旅等配套政策,积极争取大湾区重大基础设施项目、战略性平台和产业项目落户,加快推进珠西先进装备制造业产业带和珠西物流中心建设。
提升全面开放水平。充分发挥鹤山的华侨资源优势,加强对外经贸合作,积极组织企业参加国内外重点展会和洽谈会,扶持企业深耕欧美等传统市场,拓展“一带一路”沿线国家等新兴市场。加强外贸品牌和质量建设,推动五金、服装、制鞋等传统产业转型,鼓励发展外贸综合服务、跨境电商、市场采购等新业态,培育外贸新动能。加强预警和跟踪服务,积极规避贸易风险。对接自贸区发展,推进口岸提效降费和通关便利化建设,助推外贸经济健康稳定发展。聚焦外商在财税、用地、金融等方面的核心关切,出台实施我市“外资十条”,持续优化外商投资环境。加大主导产业外资招引力度,鼓励企业引进境外战略合作者实施跨国并购和境外上市资金回流,多元化拓宽利用外资渠道。
深化供给侧结构性改革。补齐交通、电力、水利、通信等领域的短板,力争全年完成基建投资超过30亿元。加大落后产能淘汰力度,稳妥推进城区重污染、高能耗企业关停搬迁工作,整治“散乱污”企业300家以上。完善建设用地保障和批后监管机制,年内处置闲置低效地1000亩以上。加强房地产市场监管,促进房地产平稳健康发展。研究制订国资监管权责清单,深化市工业投资公司运营改革,推进国资公司市场化运作,鼓励参与园区开发、土地营运、“三旧”改造和城市建设等业务。稳妥有序化解政府债务风险,制定降低债务风险和分年度隐性债务消化方案,加强PPP项目和政府投资基金管理,防范化解金融风险。全面落实减税降费各项政策措施,切实降低企业经营成本。
纵深推进营商环境改革。深化“放管服”改革。坚持“人人皆为环境”理念,推动各职能部门联动破解企业发展和群众办事的痛点堵点难点。聚焦“最便利”“最快捷”,做实“三制”[15],积极探索列入承诺制试点领域的审批事项逐步取消审批环节,编制基准承诺标准,力争投资5亿元以上工业项目全部实行承诺制;建立联合审图、“容缺办理”等机制,进一步压减审批时限。深化“证照分离”“减证便民”改革,推行商事登记智能审批,企业开办时间压缩至2个工作日。落实企业住所申报制和名称登记管理改革,推进“双随机、一公开”抽查常态化、规范化,推动涉企信息100%归集于企业名下。深化投融资改革。筹建基金管理公司并设立产业转型升级投资基金,通过股权资本管理运作,推动一批基金和“基金+N”项目落地。
二、全力推动经济高质量发展
打造高质量产业平台。加快推进工业城产城融合。定位对接大湾区发展的高水平载体,对标省内一流园区,进一步提升路网、污水处理、教育、商务区等配套建设水平,力促园区扩区并纳入省高新区管理,打造鹤山发展副中心。深化园镇体制改革,理顺“一城三镇”[16]权责利关系,推动园镇联动发展。深化“放管服”、国资等重点改革,建成启用新行政服务中心,做实园区资产资源平台,增强园区综合承载力。力促物流中心建设提速。坚持“五港一心”发展思路和“无水港”定位,完善路网、综合管廊等基础建设,抓好普洛斯二期、维龙等重点项目建设,加快物流产业新城项目进程,力促园区完备成型,打造面向粤港澳大湾区的物流基地。依托江门北站综合货运枢纽,加强与深圳盐田港、广珠铁等企业合作,加快推进无水港(启动区)建设,谋划设立海关联检和保税监管区,逐步实现海铁等多式联运和通关一体化功能。全面提升旅游中心品质。对接江门全域旅游发展规划,切实抓好“两山一水”[17]规划实施,加快华侨城、水城、花溪谷休闲度假山庄等龙头文旅项目建设,推动各镇(街)争创A级旅游景区,申报一批江门旅游示范镇、村。加快推动红色旅游景点开发,新建1-2个红色旅游景区(点)。进一步完善旅游服务中心、驿站、停车场、民宿、厕所、旅游导识系统等配套设施,强化品牌营销和宣传推广,提升旅游美誉度和接待力。
壮大做强新兴产业。抢抓粤港澳产业转移和省产业共建等机遇,依托工业、物流、文旅等平台,聚焦先进装备制造、电子信息、新材料、现代物流、大数据、高端文旅等新兴产业,探索在大湾区核心城市和国内先发地区等重点区域设立驻点招商机构和代理招商平台,开展精准招商,主动引进体量大、质量高和产业带动性强的大项目,优先引进用地少、排放少、亩产税收高、技术含量高的“两少两高”项目,力争引进超20亿元大项目。各镇(街)要以闲置低效地整治为抓手,加快推进镇村级工业园改造提升,用好“三旧”改造、散乱污整治、省竞争性指标等政策,加大城乡增减挂钩和拆旧复垦力度,力促一批“工改工”和腾笼换鸟项目落地,腾出用地和环境容量开展“二次招商”,新储备一批优质项目。完善市招商联席会议和项目预审等机制,落实招商项目行政审批代办制和重点项目建设三大机制,跟进好2018年新签约项目及投资线索,推动锋尚医疗等一批超10亿元项目落地,加快蔚海IDC大数据、得润二期等重点项目建设进度,力促隆鑫机车等项目试投产,加快形成新兴产业集群。大力发展金融商贸、创意设计等现代服务业,培育新的经济增长点。
激发民营经济发展活力。聚焦民企最关注的用地、环保、融资、用工等问题,出台我市促进民营经济高质量发展的政策措施。完善风险补偿和信用担保机制,简化中小企业“政银保”融资程序,落实小微企业转贷服务,推动银行开展无还本续贷业务,扶持企业上市,切实解决民营企业融资难融资贵问题。加强民营企业权益保护,让民企放心创业、安心发展。深化“暖企业、促投资”行动,大力扶持企业通过技改增资做大做强,提升纺织、印刷、制鞋、五金、伞篷等传统产业发展水平,推动“个转企”“小升规”,打造一批产业特色小镇。深化制造业与人工智能、大数据融合发展,实施“机器人应用”工程。深化质量强市建设,年内新增测量管理体系认证和计量体系认证5个。
培育创新动力动能。对接珠三角(江门)国家自主创新示范区创建工作,全面落实创新驱动“八大举措”。加快新材料及装备产业研究院、同方(广东)科技园等创新载体建设,加强与清华大学深圳研究生院、清华-伯克利深圳学院的深度合作,积极筹建水木深研鹤山城市创新中心,建立科技创新、成果转化、教育培训、人才引进、招商引资、产业运营等系列合作机制,打造政产学研合作新标杆。强化企业创新主体地位,支持行业龙头企业等组建省市技术创新中心或重点实验室,完善“科技型小微企业-高企培育入库-高企认定”的科技型企业培育机制,推进高新技术企业提质增量,提升规上工业企业研发机构覆盖率。继续健全人才机制体制,落实人才新政配套政策。加大人才引培力度,探索实施“领军人才+创新团队”引进模式。完善全国博士后创新(江门)示范中心鹤山分中心运行机制,推动创业创新团队和高端人才加快集聚。
三、推进市域平衡协调发展
推动三大主体功能区协调发展。对接《粤港澳大湾区发展规划纲要》和江门“三区并进”发展思路,完成《经济社会发展战略规划(2018—2035年)》和《西瓜视频 城市总体规划及北部板块总体统筹规划(2017—2035年)》等一批规划编制,逐步实现城区控规全覆盖。全面落实主体功能区发展布局,科学划定城镇开发边界,细化落实北部商贸区、中部工业区、西部生态区的空间布局、功能定位和发展目标。北部商贸区定位城市核心区和物流产业新城,重点打造珠西门户城市和珠西物流中心。中部工业区加快推动工业城提质增效,统筹整合“一城三镇”资源,打造鹤山发展副中心。西部生态区发挥文旅、生态、农业等资源优势,打造珠三角乡村生态旅游目的地和优质农产品供给地。根据不同的功能区定位,完善相应的产业、土地等差异化发展政策措施,实行分类考核。深入推进镇级财政管理体制改革,发挥财政激励引导作用,加强薄弱地区公共服务均等化建设,形成共促发展、共享成果的财政机制。
提升城镇建设品质。围绕江门“都市核心区”[18]定位,加强功能布局、基础配套、公共资源等对接,持续推进珠西门户城市建设。深化全国文明城市创建,推进城市品质提升“八大行动”,改善城市面貌。加快主城区“三大片区”建设,完善文化中心片区配套建设,高标准推进场馆专业化、市场化管理运营,年内所有场馆对外开放。制定“三旧”改造单元规划技术规范指引,加快推进谷埠新区首期旧厂房、美雅产业新城等一批“三旧”改造项目。完善城市公共服务配套,推进沙坪河综合整治二期、西江大堤加固与环境整治工程等重点市政工程建设,升级改造一批老旧社区、城区道路、农贸市场和公园,多渠道增加公共停车泊位,完善城市给排水、燃气、通信、电力等基础设施。深入开展“两违”“三线”整治,提升城市出入口景观,推动城市“美化、绿化、亮化、净化”持续升级。推进智慧城市、海绵城市规划建设。深入实施小城镇提质增效“八大提升”工程,推动镇(街)建设宜居宜业宜游的新型特色小镇。
深入推进乡村振兴。以“五化一提高”升级版(产业特色化、生态宜居化、乡风文明化、治理制度化、服务均等化,提高农村基层党建引领水平)为抓手,积极推进乡村振兴,探索形成一批可复制推广的改革经验。促进乡村产业兴旺。推进“三高”(高产、高质、高经济效益)农业基地发展,创建省级现代农业产业园(茶叶),因地制宜发展“一镇一业、一村一品”特色产业,培育一批名特优新农产品,推动一批农林旅、文化与康养等产业融合发展。构建现代农业经营体系,培育一批新型农业经营主体,推动乡村旅游创客行动和民宿发展。新建成高标准基本农田1.94万亩。落实粮食责任制,启动市粮油储备库项目建设。全域改善农村人居环境。完成全市村庄规划编制。巩固“三清三拆三整治”成果,大力实施“百村示范、千村创建、万村整治”工程,启动干净整洁农村人居环境整治行动。开展美丽乡村建设大比拼活动,打造3条美丽乡村精品线路,新改建一批“四好农村公路”[19]和农村电网。加强乡风文明建设,提升村(居)文明素质。深化农村综合改革。深化农村土地确权颁证成果应用。稳妥推进农村土地“三权分置”[20]改革,全面铺开农村集体产权制度改革试点示范工作。探索“三农”资金使用、管理新机制,堵住“村账镇管”的制度漏洞。
改善生态环境质量。严守生态保护红线,加快创建生态文明示范县,抓好中央环保督察和省环保督察问题整改。持续深化森林城市建设,完成森林碳汇造林3500亩,新增生态公益林2.35万亩,建成乡村绿化美化示范村8条。打赢蓝天保卫战。抓好臭氧削峰、道路及建筑工地扬尘管控、高污染燃料禁燃区管理、挥发性有机物减排整治等重点工作,实现污染源精细化管控。落实不利气象条件下大气污染防控联动工作机制,推动空气质量实现根本好转。打赢碧水攻坚战。全力创建河长制示范县,抓好潭江流域的控源截污、生态修复和环保监管执法,推动雅瑶河全面消除黑臭现象。完成城镇污水处理厂提标改造工程,扩大农村生活污水处理设施覆盖面。加强全域畜禽规范化养殖,提升粪污资源化利用水平。打好净土防御战。抓好固废处理专项督查整改。加快推进第三次全国国土调查,完善城乡生活垃圾统筹收处体系,加快推进马山生活垃圾填埋场减量化PPP项目。
四、构建“三共”[21]社会治理格局
全面共建幸福鹤山。优先发展教育。沙坪一小峻廷湾校区对外招生,建成沙坪七小综合楼,加快推进鹤山职教园区和新址山小学改扩建工程建设。推进镇(街)公办幼儿园建设,扩大优质学前教育覆盖面。探索民办学校办学模式,沙坪城区再引进1所优质民校。完善集团化办学模式,实施鹤山一中教育集团试点和沙坪区域小学联盟办学模式,推动城乡教育一体化。加强教师队伍建设,建成启用教师发展中心,推进“县管校聘”教师管理改革。确保我市履行教育职责工作顺利通过省考核。提升健康服务水平。加快市人民医院新院区建设,力促第三人民医院和宅梧卫生院动工,积极创建国家二级甲等妇幼保健院。深化医药卫生体制改革,全面取消药品、医用耗材加成,完善公立医院补偿机制。深化爱国卫生运动,建成一批省市卫生镇、村。持续提升计生、妇幼健康服务水平。深入创建国家农产品质量安全县和省食品安全示范县,确保人民群众舌尖上的安全。大力发展文体事业。落实江门“公共文化事业建设年”行动,实施文化惠民工程,提升公共文化服务均等化水平。高标准运营图书馆、文化馆、博物馆,力促铁夫美术馆对外开放,改造提升铁夫故里陈山村及西江岸边老工业区域创意空间。新建2间24小时自助图书馆。加快市融媒体中心建设,提升新闻舆论的传播力、引导力和影响力。与中国歌剧舞剧院合作创作音乐剧《侠影•咏春》。办好群众文化活动,精心筹办第三届梁赞咏春文化节、第二届春节“龙狮汇”、第二届书香文化节、纪念李铁夫诞辰150周年等重大活动,继续擦亮鹤山特色文旅品牌。推广普及全民健身运动,举办首届市民运动会、第二届千村(居)篮球赛和第二届“咏春擂”大赛。
打造社会共治新模式。完善“准、快、狠、小”维稳工作机制,做好新中国成立70周年、澳门回归20周年等重大活动安保工作,深入开展维护政治安全八个专项行动,及时消除各类政治隐患,坚定维护国家政治安全。纵深推进扫黑除恶专项斗争,加大对新兴领域和农村地区、重点行业内扫黑除恶治乱力度,全力铲除黑恶势力滋生土壤。严厉打击黄赌毒、网络和经济金融领域等突出犯罪,实现刑事治安警情、刑事立案数“双下降”。加快智慧新警务和雪亮工程建设,提升整体治安防控能力。深入推进平安宗教活动场所创建和民族团结进步“六进”[22]工作。严格执行安全生产党政同责、一岗双责、齐抓共管、失职追责,深化风险隐患排查管控,坚决遏制较大以上事故发生。健全突发事件应急处置机制和防灾减灾体系,力争完成村级大喇叭建设全覆盖。全面实施“党建+N•全科网格”管理模式,推行“一村一法律顾问、一村一辅警、一村一网格员”,推动社会治理重心下移。健全社会矛盾纠纷预防和多元化解机制,切实把“鹤城模式”打造成新时代“枫桥经验”的江门样本。强化社区、社会组织、社会工作者“三社联动”,提升社会综合治理水平。
全民共享发展成果。巩固脱贫攻坚成果。抓好脱贫攻坚巩固期各项工作,推进扶贫线与低保线“两线合一”,完善教育、医疗、住房等扶贫保障政策,加大产业、就业、金融、社会和党建帮扶力度,建立长效帮扶机制。推进与广西崇左龙州县扶贫协作、结对开平市扶贫等工作。加强就业和社会保障。鼓励多渠道多形式就业创业,全年城镇新增就业6200人以上,失业再就业4100人。实施“粤菜师傅”工程,支持本地大学生回乡就业创业。持续提高城乡低保、特困人员供养、孤儿供养、城乡医疗救助、困难残疾人生活补贴和重度残疾人护理补贴等底线民生保障水平,落实特困人员照料护理经费和企业职工基本养老保险省级统筹,深入推进医保城乡一体化和按病种分值付费改革,简化异地就医直接结算备案手续。实施残疾人重点康复服务计划。完善养老救助体系。深化敬老院公建民营社会化改革,实施养老机构服务质量提升工程和居家社区养老服务“大助餐”工程。加快慈善、社会福利事业发展。完成年度保障房、棚户区改造建设任务。
此外,狠抓国防备战和正规化建设,以争创“全国双拥模范城(县)”为抓手,深化军民深度融合发展,完善复退军人服务体系建设。继续做好侨务、民族、宗教、物价、粮食、档案、史志、统计、气象、人防、妇女儿童、工商联、红十字会等工作。
五、全面加强政府自身建设
做好新一年政府工作,必须落实全面从严治党要求,牢固树立“四个意识”[23],坚定“四个自信”[24],坚决做到“两个维护”[25],切实转变政府职能,提升政府服务效能。
加强政府系统党建工作。严守政治纪律和政治规矩,始终做到“五个必须”[26],坚决反对“七个有之”[27],全面彻底肃清李嘉、万庆良恶劣影响。在市委领导下,不断加强市政府党组建设,发挥各级政府党组织在抓业务工作中的引领作用,严格落实“三重一大”事项集体决策制度。建立市、镇两级党建工作经费投入逐年增长机制并纳入各级财政预算,进一步加大党的基层组织建设经费保障力度。加强国企基层党组织建设,推进民营企业和外资企业的党建工作,提升社会组织领域党的组织和工作覆盖水平。持续加强政府系统意识形态工作。
打造法治政府。主动接受人大监督,认真执行市人大及其常委会各项决议决定,支持政协委员参政议政,提高人大代表议案、建议和政协提案办理水平。运用法治思维加强政府建设,深入推进政府规章和政府规范性文件制定工作,落实民生实事项目人大代表票决制。严格规范公正文明执法。进一步加强公共法律服务体系建设,优化升级市镇村三级公共法律服务平台。落实刑事案件律师辩护全覆盖试点,深入推进全民普法。进一步深化西瓜视频公开 ,推进阳光政务建设。
打造高效政府。全面完成政府机构改革各项任务,深化镇(街)行政管理体制改革,推进承担行政职能和生产经营类事业单位改革。大力提倡“马上就办、办就办好、真抓实干、滴水穿石”的工作作风,加快市民中心建设,实现线上线下一体化服务。加快推进“数字政府”综合改革试点,推进互联网和政务服务深度融合,打造全市统筹、上下联动、部门协同、一网通办的“互联网+政务服务”体系,运用大数据提升政府治理能力。高标准运营网上中介超市,推进公共事业部门便民化改革。提升“12345”政府热线、政务微信等服务渠道。
打造廉洁政府。严格落实各级政府、各部门党风廉政建设责任制,强化党内监督、正风肃纪,保持惩治腐败高压态势。深入查找和纠正“四风”突出问题特别是形式主义、官僚主义新表现,不断巩固和拓展落实中央八项规定精神的成果。着力解决行政执法、土地出让、审批监管、项目投资、工程招投标等重点领域的违法违规问题,大力整治群众身边的不正之风。深化审计管理体制改革,推动实现审计全覆盖,加强审计和巡察结果运用。坚持“三个区分开来”[28],完善激励机制和容错纠错机制。深入构建新型政商关系,打造廉政务实的政府形象。
各位代表、同志们,习近平总书记视察广东的重要讲话精神,为我们在新时代开创鹤山工作新局面指明了正确方向,让我们更加紧密团结在以习近平同志为核心的党中央周围,在江门市委、市政府和市委的坚强领导下,担当作为,走在前列,在新时代改革开放中不断取得新的更大成绩,以优异的成绩迎接中华人民共和国成立70周年!
附件:1、西瓜视频 2019年十大民生实事
2、《政府工作报告》有关用语说明









附件:
相关稿件:

政务微博
鹤山政府网
粤公网安备44078402440793号


